Publications

Posters

Below is a list of electronically-available posters presented by current and past members of the Gay Research Group at various poster fairs. If you cannot find what you are looking for, or have any other questions about our work, please get in touch with us here.

Optical Signatures in Reflective Polarimetry from Titanium Nanostructures

T. M. Boeke, C. Poskochil, K. D. Foreman, and T. J. Gay
2022 Spring Student Research Days

Linear Dichroic Response

In Search of Spin-Polarized Electrons Arising from Surface Chirality

N. K. Lewis, K. J. Ahrendsen, Y. Lassailly, I. Vobornik, J. Fujii, T. J. Gay, W. R. Flavell, and E. A. Seddon
2020 51st Annual Meeting of the APS Division of Atomic, Molecular and Optical Physics APS Meeting

tungsten crystal

Monte Carlo Studies of Electron Collisions in Rb Spin-Exchange Cells

K. J. Ahrendsen, W. J. Brunner, E. R. Jones, K. W. Trantham, and T. J. Gay
2019 50th Annual Meeting of the APS Division of Atomic, Molecular and Optical Physics APS Meeting

Optically-pumped electron spin filter
Optical system used to generate femtosecond laser pulses

Accurate Electron Spin Optical Polarimetry (AESOP)

K. D. Foreman & T. J. Gay
2018 49th Annual Meeting of the APS Division of Atomic, Molecular and Optical Physics APS Meeting

Progress on an optically-pumped electron spin filter

M. Pirbhai, E. T. Litaker, J. Knepper, N. Ryan, D. Tupa and T. J. Gay
2013 Joint Meeting of the APS Division of Atomic, Molecular & Optical Physics and the CAP Division of Atomic, Molecular & Optical Physics, Canada

Optically-pumped electron spin filter
Optical system used to generate femtosecond laser pulses

Photoemission by Multi-photon Absorption from Bulk GaAs

E. Brunkow, N. B. Clayburn, M. LeDoux, and T. J. Gay
2013 Joint Meeting of the APS Division of Atomic, Molecular & Optical Physics and the CAP Division of Atomic, Molecular & Optical Physics, Canada

Search for Asymmetric Interactions between Chiral Molecules and Spin-Polarized Electrons

J.M. Dreiling, E.T. Litaker, K.W. Trantham, and T.J. Gay
2013 Joint Meeting of the APS Division of Atomic, Molecular & Optical Physics and the CAP Division of Atomic, Molecular & Optical Physics, Canada

transmission asymmetry of spin-polarized electrons
photo-emitted electrons from gallium arsenic

Photoemission by Multi-Photon Absorption in GaAs

M. LeDoux, N. Clayburn, E. Brunkow and T.J. Gay

Transverse Measurements of Polarization in Optically-Pumped Rb Vapor Cells

J.M. Dreiling, E.B. Norrgard, D. Tupa, and T.J. Gay
43rd Annual Meeting of the APS Division of Atomic, Molecular and Optical Physics, 2012

Optically-pumped Rb vapor cells
Light beams with azimuthal phase dependence

Measurement of Electron Beam Polarization Produced by Photoemission from Bulk GaAs Using Light with Orbital Angular Momentum

J. M. Dreiling, N. B. Clayburn, J. L. McCarter, M. Poelker, D. M. Ryan, and T. J. Gay
43rd Annual Meeting of the APS Division of Atomic, Molecular and Optical Physics, 2012

Reduction of helicity-dependent asymmetries by active feedback

J.M. Dreiling, E.T. Litaker, and T.J. Gay
XXVII International Conference on Photonic, Electronic and Atomic Collisions, 2011

Optical system used to produce light with alternating helicity
polarization from transverse absorption and longitudinal Faraday method

Transverse Measurements of Polarization in Optically-Pumped Rb Vapor Cells

J.M. Dreiling, E.B. Norrgard, D. Tupa, and T.J. Gay
42nd Annual Meeting of the APS Division of Atomic, Molecular and Optical Physics, 2011

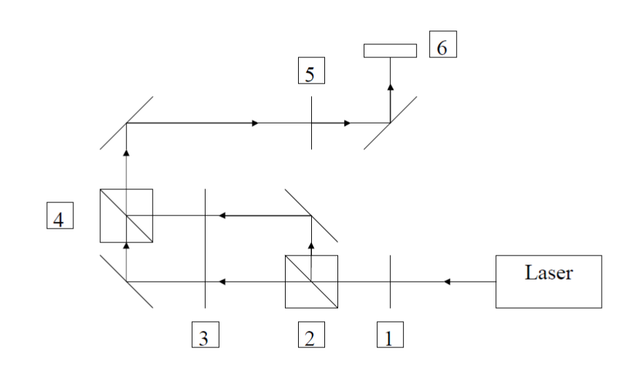
Determining the Mueller Matrix of an Arbitrary Optical Array Element

Sophie Waldman and Tim Gay
2011

polarimeter layout
optical pumping of mixtures of Rb vapor and N2 buffer gas

Modeling Polarization Reversal in Optically-Pumped Rubidium Vapor

J.M. Dreiling, D. Tupa, E.B. Norrgard, and T.J. Gay
41st Annual Meeting of the APS Division of Atomic, Molecular and Optical Physics, 2011

Measurement and Reduction of Instrumental Asymmetries in an Electron Circular Dichroism Apparatus

J. Feeks, E. Litaker, and T.J. Gay
2010

optical setup to measure instrumental asymmetry
experimental setup

N2 fluorescence in photoionization of N2 by 16.3-150 eV photons

J. R. Machacek, T. J. Gay, J. E. Furst, A. L. D. Kilcoyne, J. D. Bozek, H. Gould, M. S. Lubell, K. W. McLaughlin

First Observation of Angular Momentum Orientation Transfer In Photodissociation of H2

J.E. Furst, D. H. Jaecks, J. R. Machacek, K. W. McLaughlin, O. Yenen, and T. J. Gay

Potential energy curve of H2 and H2+
apparatus

Polarized Molecular Fluorescence from Polarized Electron Impact

J.W. Maseberg, J.E. Furst, and T.J. Gay

The Transverse Optical Pumping of Rubidium using Linearly-polarized Light

L. P. Neukirch and T. J. Gay

high B-field optical pumping
apparatus to flip between RCP and LCP light

The Search for Electron Circular Dichroism in Chiral Molecules

M. Fabrikant, K.W. Trantham, and T.J. Gay